首 页    |   协会介绍    |   协会活动    |   书法培训    |   重要资讯    |   书家题字    |   网上展厅    |   篆刻艺术    |   艺术签名    |   联系我们   
协会动态
行业资讯
个人展厅
名家作品欣赏
会员作品欣赏
硬笔书法学堂
协会出版书籍
 

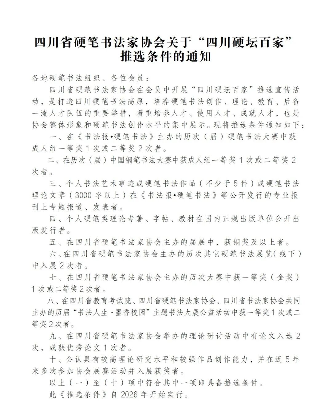
四川省硬笔书法家协会关于“四川硬坛百家”推选条件的通知

图片

图片





 
关于我们       |         协会部门设置       |         联系我们       |         法律顾问       |         友情连接       |         本站声明
版权所有 © 四川省硬笔书法家协会
咨询电话:15528254030  电子邮件:scybsfj@163.com
地址:四川成都市武侯区晋阳路184号金雁大厦5楼5-1A    备案号 :蜀ICP备08002920号-1